本文主要探讨三极管的基本概念以及NPN型PNP型三极管的特性与工作原理。


1、三极管的基本概念

三极管也称为晶体管(Transistor),是一种由半导体材料制成的电子元件,由于它可以把微弱的电信号变成一定强度的信号,因此作为一种电子开关

或放大器被广泛应用于电路中。它具有三个引脚,分别称为基极(Base)、集电极(Collector)和发射极(Emitter),三极管主要有两种类型,

分别是双极型结晶体管(BJT)和场效应晶体管(FET),本文我们主要讨论BJT类型。

2、三极管的基本结构

在理解三极管的基本结构体之前,先来了解一下一些半导体的基本概念。

半导体材料(如硅)在未掺杂时是本征半导体,具有中等导电性通过掺杂可以改变其导电性从而形成P型N型半导体。而三极管(BJT)的基本结构是由两种不同

掺杂类型的半导体材料组成形成两个PN结,根据掺杂类型的不同,三极管分为NPN型PNP型

P型半导体是通过掺入三价元素(如硼)制成的。三价元素有三个价电子,掺杂到硅晶体中后,形成一个空穴(缺少一个电子)。这些空穴能够在晶体中移动,从而形成电流

N型半导体是通过掺入五价元素(如磷)制成的。五价元素有五个价电子,掺杂到硅晶体中后,多出的一个电子成为自由电子,可以在晶体中移动,从而形成电流。

2.1 NPN型三极管

NPN型三极管电路中画法如下,在发射极(e)这里有一个小箭头,表示了两种电流的流动方向。微小电流从基极(b)流向发射极(e),被控制的大电流从集电极(c)流向发射极(e)。

只有在基极(b)到发射极(e)之间产生微小电流(也就是产生电压差),集电极c到发射极(e)之间才可以导通。这就是NPN型三极管的工作原理。

2.2 PNP型三极管

PNP型三极管在电路中画法如下,这里的小箭头朝内,表示了大小两种电流的流动方向。微小电流从发射极(e)流向基极(b),被控制的大电流从发射极(e)流向集电极c。

只有在发射极(e)到基极(b)之间产生微小电流(也就是产生电压差),发射极(e到)集电极c之间才可以导通。这就是PNP型三极管的工作原理。

3、三极管的应用

4、三极管的典型电路图示例

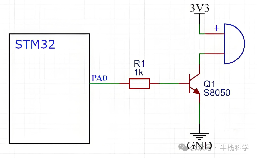
4.1 NPN型三极管驱动电路如下:

上图所示为NPN型三极管的驱动电路,三极管的左边是基极,带箭头的是发射极,剩下的是集电极 (记住带箭头的是发射极就行了) 。

NPN型三极管的驱动逻辑是当给基极(b)一个高电平使得基极(b)与发射极(e)之间产生一个电压差,微电流从基极(b)流向发射极(e),

控制的大电流从集电极c流向发射极(e)使得蜂鸣器之间电路导通

简而言之就是PA0引脚高电平导通,低电平断开

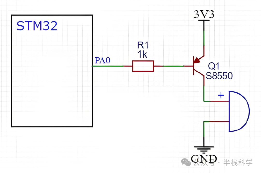
4.2 PNP型三极管驱动电路如下:

上图所示为PNP型三极管的驱动电路,三极管的左边是基极,带箭头的是发射极,剩下的是集电极

PNP型三极管的驱动逻辑是当给基极(b)一个低电平使得发射极(e)与基极(b)之间产生一个电压差,微电流从发射极(e)流向基极(b)

控制的大电流从发射极(e)流向集电极c使得蜂鸣器之间电路导通。

简而言之就是PA0引脚低电平导通,高电平断开

4.3 感兴趣的可以研究一下下边这张电路图

这是一张LCD 42C电源原理图,由LM339组成的电路是一组过流保护电路;由ZD3、ZD4、ZD5组成的是一组过压保护电路;由D34、D35组成的是一组欠压保护电路。

总结

三极管作为一种基本的电子元件,广泛应用于各种电子电路中,其基本原理是通过基极电流控制集电极电流,能够实现放大和开关的功能

理解三极管的工作原理和基本结构,对于设计和分析电子电路至关重要。